史杰松,是国内集营销教育、征询、企业项目操盘全财产链导师,营销计谋办理博士,法国ISTEC高档商学院中方传授(教师编号:TCH-Asia-Sjs098)、工商学院(教师编号w20240701)大学经济学院(2023年始)、西安交通大学办理学院(2022年始)特聘。姑苏领甲士才(2020年第1批)、中关村人才库入库专家(2022年第3批)、营销畅销书《营销筹谋有用即谬误》《沉做一次》做者,原联想集团、君联本钱、NOKIA(诺基亚)通信集团营销高管,小棉袄集团(股票代码:870586)CEO。同时史杰松还正在多个省级国度级担任主要职务包罗大学启迪控股全国星导师、科协优良工做者以及工信部中小企业局专家组等等。史杰松有着近11年的大农业、大健康、节能环保、快销品及高端办事业等行业供给全案营销征询办事经验,擅数字化营销立异、数字化新、数字化新零售、数字化组织扶植、企业数字化转型取立异、企业定位取市场细分、爆品打制取精准营销、社群营销取网红变现等营销征询办事。史杰松还担任多家大型企业及上市公司常务营销征询公司参谋及董事职务,其成功运做的极草5X冬虫夏草、好丽友、为极草5X冬虫夏草、娃哈哈启力、京润珍珠、天然堂、匹克活动、良品铺子已成为商学院MBA 案例。市道上几乎所有的贸易册本都将人力资本和市场营销分隔,大学课程也是对两门学科分隔讲授。企业实和中企业家是必然要懂营销组织人力资本办理,由于企业几乎所有的营销问题都是人的问题,当然也包罗企业家本身的问题,因而,笔者正在无数的课程和取企业家的对话中都阐述以下四个概念:概念一:创业型的企业家不克不及有人道上的短板,由于这很有可能成为企业成长的瓶颈,一般来说,“第一桶金”靠的是才能,而“第二桶金”靠的是的款式和聪慧;概念二:企业正在成长中有三个瓶颈,别离是发卖渠道、资金及人力资本,此中最难处理的问题就是人力资本,由于绝大大都的企业家不懂人力资本办理及企业员工培育;概念三:中国三四线城市精英人才很稀缺,因为城际列车开通和互联网的快速成长,形成了大量人才外流。因而,三四线城市的企业要有办一天企业就招一天人才的心理预期,即让人力聘请常态化;几乎所有的企业办理者都认为,营销业绩是由营销人员承担的,人力资本只是辅帮部分,这种概念明显是错误的。由于中国绝大数企业的营销问题,表现正在“数量”不敷或“质量”欠缺,所以若是让两个部分存正在,正在组织文化或架构上没有交集,会形成营销系统中的“人荒“,这是极其的。处理法子有良多,好比广州某企业正在营销分公司零丁婚配人力资本专员,该人力资本专员正在分公司工做,间接向总公司的人力资本核心报告请示,能够说相对缓解了这个问题。
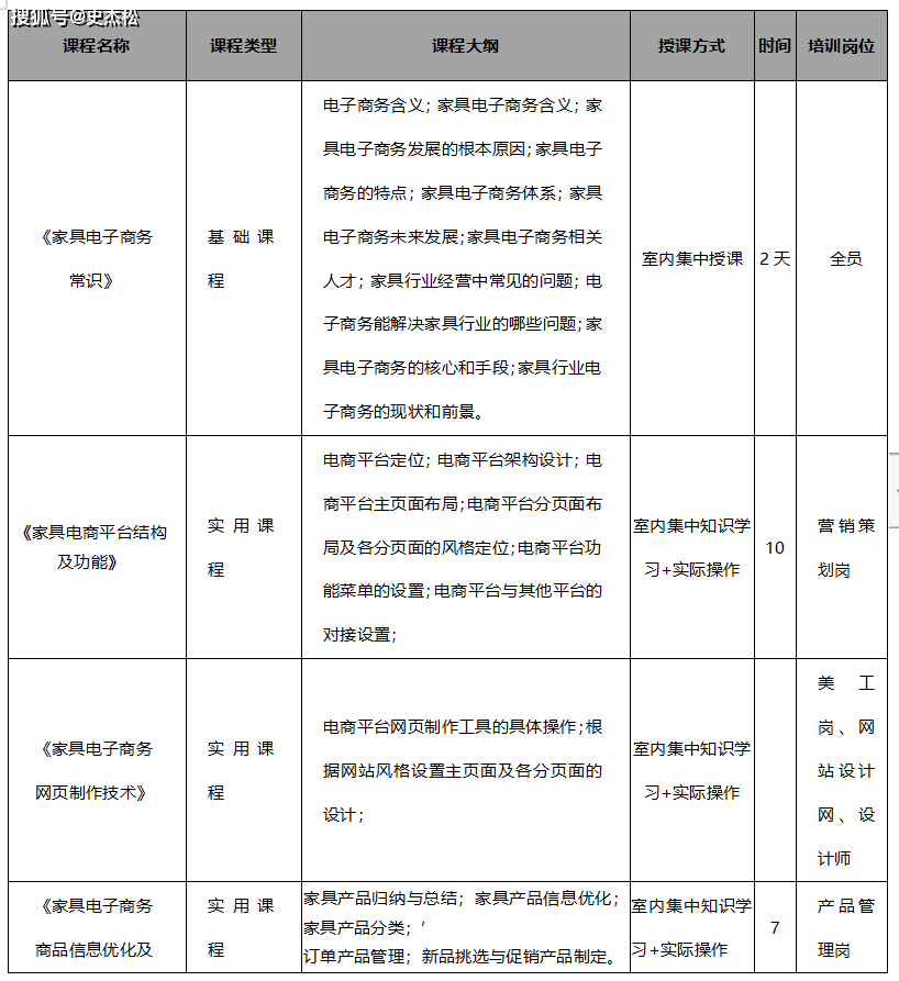
正在上图中能够清晰地看到企业的人力资本部包罗了人力资本部司理、人力资本部聘请专员、人力资本部培训专员及人力资本部薪酬绩效查核专员。以上几个岗亭的划分,表现了《人力资本办理学》所讲的人力资本办理六大模块(人力资本规划、聘请取设置装备摆设、培训取开辟、绩效办理、薪酬福利办理、员工关系办理),但现实营销系统的人力资本其实只要四个焦点本能机能,即“选”、“育”、“留“,也就是选择人才(聘请)、利用人才(轨制取查核)、教育人才(企业培训)、激励人才(企业员工激励)。为以上本能机能得以无效实施,中小微企业人力资本部经常是一人多职,可是中大型企业,却按人力资本的分歧本能机能划分为多个岗亭,由专人去担任具体工做:聘请专员担任公司人员聘请的简历收集、筛选、面试邀约、布景查询拜访及聘请告白投放和线下聘请会跟进等工做。截至到2017年,聘请告白仍然以收集聘请为从。部门岗亭如餐饮前厅、后厨人员、医疗机构的安保、保洁人员等还需要连系本地的聘请告白及人才聘请市场等体例进行聘请。下层类岗亭一般招聘人员春秋大、文化本质相对较低,不会关心收集上的聘请消息,所以这些接地气的聘请会和人才市场会比力无效。正在劳动稠密型企业中,人事专员的聘请使命较为繁沉,由于这类企业往往人力资本缺口较大、流动性较强。例如汽车零部件企业其一线操做工人流动性比力大、组织忠实度低,所以聘请专员不得不天天聘请、周周聘请、月月聘请。从2012年起头,国内就有第三方公司特地为劳动稠密型企业供给劳务调派办事,这类公司只担任下层员工的聘请工做。他们深切到农村聘请年轻人,将聘请收集和触角伸向了消息较为闭塞的农村。这类公司的呈现,降低了企业的招工成本、提高了聘请效率。晚年,笔者大学刚结业正在联想集团练习时,做为办理培训生正在人力资本部进行职业锻炼,其时的岗亭就是聘请专员。现实上这个岗亭对体力要求比力高,由于要往返于市各大人才市场,协帮全国各大区的市场聘请,并且前期汇集到大量简历,后期还要进行一系列地筛选,这对聘请专员来说是一种体力的。别的,聘请专员需要丰硕的学问储蓄,由于大大都招聘者对于企业“第一印象”的认知是通过市场聘请渠道发生的。试想一下,若是聘请专员不敷专业、对人才不敷礼貌,那么正在这个环节中企业可能会错失良多人才,这也是倡导大型企业专人、专岗、专事进行聘请的缘由,也中小微企业老板亲身把关以规避一些因聘请人员对企业的认知不脚、领会不透而给企业带来的负面影响。很少有企业家把培训工做设立一个零丁岗亭,因对内部员工培训的认识或注沉程度有局限性。别的企业家认为企业培训工做不是常态性工做,而是阶段性工做,如企业内训、新员工入职培训、室外拓展锻炼或大型公开课等等,没有零丁设立一个岗亭的意义。其实这个问题没有同一的谜底,以某建材企业硅藻泥项目组织构架图为例,之所以要设立培训专员,是由于硅藻泥行业对终端导购的参谋式发卖能力和售后工人入户施工操做要求很高,间接决定了客户的售前体验和产物口碑,因而公司创始人正在笔者的下决定做“培训学院”,由专人担任培训工做。无独有偶,笔者正在2016年办事的中国首家家具垂曲电子商务企业—美家尽有电子商务无限公司也是基于对于行业特定需求的理解,同样聘请了培训专员和培训。由于承担发卖“最初一公里”的家具零售人员对全国发卖业绩十分环节,他的脚色不是展厅有什么卖什么,而是正在领会客户居室面积、气概及预算后供给定制化处理方案,这正在美家尽有电子商务无限公司系统中称为“美家参谋”。别的,除了店内发卖人员以外,美家尽有还通过电子平台成长店外发卖人员,这些非家具行业的人员更需要专业的行业内部培训,如《家具产物培训》《平台操做技术培训》《家居软拆设想培训》等等。因而企业家正在创业伊始就决定成立“美家商学院”,通过驻店一对一指点培训、线上微信培训、大型课程培训等多种培训形式为一线发卖人员供给营业指点,下图为微信平台线上培训架构设想,当然除了家具建材业以外,很多终端办事业如餐饮连锁公司和百货公司均需注沉企业培训并特地聘请培训专员开展企业内训工做。
正在大健康范畴,笔者所办事的高端产物如极草5X冬虫夏草品牌也是从卖产物到客户健康办事的转型,逐步对培训工做和培训专员注沉。当然从侧面来看,也申明国内一线办事人员的本质遍及较低的客不雅现实。培训专员有义务为企业做定制化培训方案,也称为培训规划,确定企业什么样的人、接管什么样的课程、达到哪种结果、结果评估等等,有些企业将培训现场的场务工做也交由培训专员担任。企业的培训专员应有一份完整的人员培训打算并严酷施行表格中响应的培训课程,同时为了更好地吸纳的经验取学问,宽阔员工的视野,也需要采购一些课程。正在我们现实工做中,往往借用淘客网等课程采购平台。优良的培训专员还应担任起企业新员工入职培训的工做。好比企业任何一位新员工,无论是手艺岗亭、研发岗亭、出产岗亭、运营岗亭或客服岗亭,都需要对企业有必然的根本认识和领会。因而,培训专员需要完成根本性培训工做,相关的部分担任人(司理级或总监级)来完成技术(或本能机能)培训工做,这点十分环节。好比笔者正在办事一家山东某工业企业时,查询拜访企业内部后发觉企业带领人、中层和员工对于企业的描述是纷歧样的,若是换做笔者是客户必定不敢合做,这也申明了中国良多企业对根本性培训系统的缺失。绩效专员往往是企业KPI绩效查核尺度的制定者、施行者和督导者,绩效专员每月按照发卖人员的查核目标制定人员薪酬的查核尺度。现实上,正在笔者办事过的企业中,绩效查核专员往往正在出产环节和发卖环节使用的比力多。出产环节以奥帝特软体家具公司为例,其出产人员按照工时和计件进行工资核算,这需要一个绩效查核专员持久,以薪酬正在雇员和雇从好处间是均衡的。而该公司发卖人员的绩效查核往往是按照其发卖流水计较提成,由于企业的毛利或净利润是企业的财政秘密,且成本有可能发生变化,所以以利润做为提成查核目标的企业并不多,除非企业的高级合股人。例如说项目标工业品发卖,为了激励项目司理的客不雅能动性,让其有成本认识,往往是正在发卖利润中提取一部门费用做为佣金,而非项目司理的其他人仍然采用发卖额提成的体例。过于算计的往往不是好的发卖人员,优良的发卖人员并不关心底薪,而会正在发卖提成和发卖利润分派方面取雇从沉点商榷,因而发卖人员的绩效查核是沉点查核对象。查核专员次要是确定绩效查核、绩效薪酬。我们发觉绩效查核是动态的过程,并且因事、因地、因人的分歧城市发生区别。因而,查核专员的工做不克不及一概而就,而是动态的规划,查核专员需要对企业中的各个岗亭具有清晰的认识和领会。例如出产部分的查核适合计件制、发卖部分的查核适合底薪加提成制,市场部的查核则以固定薪酬为从等等。KPI制定完成后,需要对KPI付与响应的办理权沉,最初查核目标做为新员工培训的沉点,使员工通过新员工培训,对各自岗亭查核做到心中无数。别的,查核也是主要的激励过程,良多员工之所以分开企业是由于他感受公司有失公允,次要表示正在薪酬方面让员工感应受了冤枉,或者让他们心里感受不恬逸。因而,对于查核需要进行系统化的统筹取规划,均衡各方面好处。同时,查核也涉及到成本问题,查核专员或者人力资本部司理正在岁首年月该当提交一份关于整个公司的人力资本规划以及人力资本的成本预算。人力资本的规划来自组织架构图、岗亭申明、岗亭要求及具体的岗亭设定人数,最终按照公司用工轨制计较出该企业的全年人力资本成本和费用。设有查核专员的企业正在人力资本板块的成长城市相对健康一些,并且查核专员不克不及唱“红脸”,必需唱“黑脸”。由于他代表着企业,既工的对劲度、工做内容的丰满度,同时也要兼顾公允、的企业文化,还要帮帮企业家合理节约人力资本成本和费用,因而查核专员是多通一专的分析型人才。良多人力资本课程都讲查核方式,但现实上良多人力资本司理正在查核这方面很是亏弱,缘由如下!(3)答应查核专员犯错,由于任何企业都不存正在完满的查核方案,只能正在循序渐进中进行批改,逐渐完美。因而,正在过程中,做为企业担任人某人力资本部司理需要制定并不十分完美但又切实可行的方案,从而进行无效推进和施行。正在查核中,针对企业的空降高管、特殊手艺人才及部门本能机能部分,他们的查核尺度取一般员工分歧。例如空降高管,查核薪酬基数为年薪十万,但年薪十万聘请不到响应的人员,聘请专员无法完成工做,此时可能将薪酬基数点窜为年薪20万。查核也是权衡雇从取雇员之间的价值互换。特殊手艺岗亭由于人力资本市场比力少,因而正在查核中特殊手艺岗亭目标取其他岗亭目标不太一样,以汽车零部件企业为例,部门系统化架构师的工做时间是夜间或者几班倒,此时就不克不及按照早八晚五的查核尺度。最初正在查核过程中,查核专员还要留意针对一线发卖人员要有过程化,我们认同的是八小时之外的“非实空式”查核,即发卖人员每天晚上到公司报道,晚上开竣事会议,正在这两个时间能够见到他们,两头八小时是”实空式“查核。百事可乐将这个问题是如许处理的:企业将发卖代表(也称为下层业代)每天所有的拜访线及行迹做严酷的规划,连系消息化软件进行过程查核统筹放置,公司会有相关督导人员按照查核线进行无效回访,以八小时内工做的无效性。草创型的企业人力资本工做必需本着低成本的准绳运做,挑选主要和告急的岗亭,由于创业成本决定企业成长,这点并非是企业“小气”或“鄙吝”,假使企业聘请一些成天无所事事的人,势必影响企业创业团队的士气,更会一些有设法、有干劲的员工。所以笔者创业初期或企业项目成长初期必然要降低企业人力资本成本。具体如下:以某建材企业硅藻泥项目组织构架图为例,出产的产物是硅藻泥,又座落正在全国财产集散地,则该企业主要且告急的岗亭该当是:②品牌推广部的企划专员。如许放置是由于品牌推广部(企划部)正在企业市场未成熟期间往往由企划专员担任前言工做、督导工做和勾当工做;③收集发卖部的SEO优化专员,此岗亭完满是根据该企业的行业特点,由于硅藻泥企业的成长离不开招商,而互联网招商是此中主要的招商渠道之一。因而,SEO优化(即环节词优化)专员是一个十分环节的岗亭。当然,良多公司正在草创期并没有将公司的SEO优化专员看做是主要岗亭,次要因为行业属性所决定的。如工业品制制企业草创期以大客户曲销为从,则该草创型公司就无需SEO优化专员。④产质量量办理部的产物司理。由于硅藻泥产物对于消费者口碑依赖程度较高,即对消费者体验依赖程度高。硅藻泥是用的硅藻土颠末加工而构成的新型涂料,加工工艺简单、原材料取自于天然,因而最终的产物体验环节很是主要。为了施工质量,企业必需设立市场督导并要求售后施工人员按照产物司理所制定的同一尺度流程施工,以保障优良的客户体验。没有接管过正轨职场锻炼的人力司理或实和经验匮乏的人力资本专业结业生,往往无法设定企业架构关系、岗亭工做内容及具体查核方式。这种现象是中国中小企业人力资本办理中很常见的问题,即我们今天所培育的人力资本部人员和大学人力专业教员缺乏行业内的产物学问以及市场学问,人力资本办理好像无本之木。这些都是实践堆集,属于现性学问,但为领会决这个问题,良多企业正在聘请人事专员时,都要求其具备相关行业工做经验。如某环保公司,人力资本岗亭仿单如下:
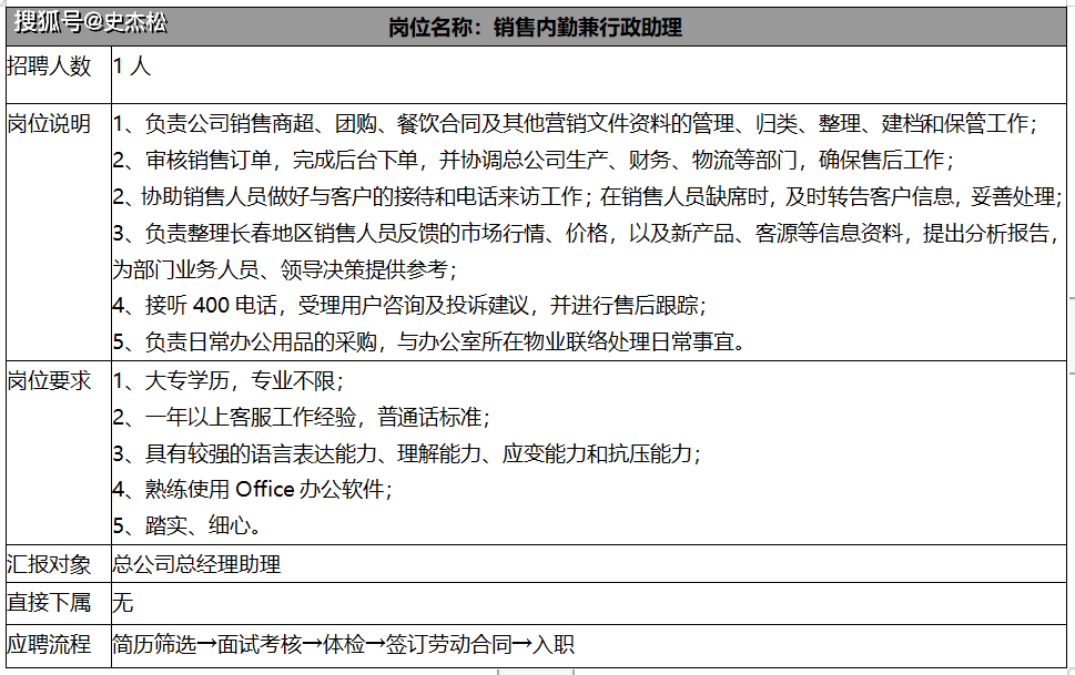
从上例中“2年以上垃圾焚烧发电行业人力资本办理经验者优先”能够看出该企业聘请明白表达了关于电力和环保行业的期望,申明当下人力司理的产物认识和市场学问是雇从的共性要求,而这个恰好是国内商学院人力资本办理专业讲授的盲点。 但取本行业属性十分合适的人力资本司理往往可遇不成求,我们仅仅希望聘请更需要企业的内部培育。培育体例一般分为两种:第一、正在出产一线、市场发卖一线的相关人员中培育人力资本司理;第二、企业的人力资本部司理正在出产一线、市场发卖一线体验和进修,就让其体验一些将来他所要涉及到的具体工做,好比为发卖团队办事的人力资本部司理需要到发卖团队进行现实的发卖工做,如许能够处理人力司理不懂营业的问题,也处理了中小微企很难聘请到既有人力资本工做经验又有行业履历的员工问题。若是采纳这种内部培育体例,则要求企业将人力资本规划工做的核心从人力资本部司理的聚焦到企业创始人,要求企业家领会人力资本工做内容、懂得人力资本工做流程,以至能够设想企业组织架构和环节性岗亭的仿单。正在笔者所办事的客户企业中,我们经常保举企业家关心非产物方面的学问和课程,此中也包罗《力资本司理的人力资本办理》等相关课程的进修。人力资本部司理是企业人员办理中最主要的参取者和施行者,优良的人力司理能够取老板发生良性互动,填补老板因专业、时间精神和谈话角度等不脚。好比笔者办事的睿博美佳商贸公司,每当企业人力资本有变更时,企业CEO唐海燕密斯都要取人力资本部的牛巧慧司理零丁沟通后再由人力资本司理完成施行。其实如许做十分科学,至多企业老板能有一个盘旋余地。当然除了以上内容,笔者还要求人力资本部司理要具备识别能力、挖掘能力、储蓄能力、激励能力和抗压能力,关于这几项内容正在人力资本办理图书中均无法找到,而是笔者多年的实践经验所得,具体如下:需要对招聘者的本职需乞降人道有充实认识,例如正在北方企业人力司理遍及不太情愿聘请应届大学结业生,由于北方应届大学结业生往往眼高手低,他们并不是以明白的职业意向去选择工做,而是正在不竭进行职场测验考试。好比笔者开办的营销筹谋机构正在聘请大学结业生时,我们必然会确定该员工能否有持久留用的可能性,此次要因为正在营销征询行业若是没有几年的根本和堆集,无法具有这个行业成长的能力储蓄,更无法染指行业巅峰。企业人力资本部司理要用人才持久储蓄的目光,例如正在某次、某次学术交换勾当、以至正在乘坐飞机或动车等旅途的闲暇时间来发觉人才,通过聊天领会对方的能力程度。正在国外良多出名企业的CEO都是正在工做和糊口的每个细节中完成聘请,而不是通过保守的渠道进行聘请。因而,挖掘能力是人力资本部司理、企业高管及老板的一项必备能力。笔者认为一线城市的人力资本司理挖掘能力,这取一线城市新颖事物较多某人才相对集中有很大关系。我们正在为广州某大健康公司聘请人力资本司理时,一位招聘者表述出本人从业十一年并堆集了多个行业的高管数据库,若是企业需要人员立即到岗,她将会正在本人的数据库中挖掘“合适的人员”,并通过这个数据库对“合适的人员”进行布景调研(因为广州市较大,企业相对较多,有良多人员的简历内容掺有水份),最终确认后再放置面试。每个企业都该当把招聘者当做将来潜正在的客户,好比每领受到一份简历,笔者城市亲身查看并同一通过电子邮件答复进行“营销”。其目标次要有两个,一是若是他本人合适公司聘请要求,通过该体例将企业环境、人才不雅和企业运营环境回馈给对方,以便对方对企业的认识取领会;二是若是对方不合适企业聘请要求,但也有可能正在将来发生雇佣关系或者合做关系,则对方电子邮箱储存着公司宣传引见消息,将来他所正在企业需要采购营销筹谋办事时,极有有可能联想到笔者公司。还有一种储蓄能力的表现是操纵阿里集团推出的一款企业办公、通信、办理软件平台 ——“钉钉”APP。 通过“钉钉”中的“钉盘”功能,成立公共文件夹如“人力资本”按照岗亭分歧按类别储蓄简历和消息,以备企业正在快速成长期或正在需要某一个行业的高端人才时能够第一时间找到他们。所以按照笔者经验,人力资本要有储蓄消息,绝大大都时人力资本部不必正在有用工需求时现聘请,很有可能实正合适的人才早曾经向公司发送了简历,只是没有人储蓄、挖掘和跟进罢了,这种反复劳动形成了时间、费用和人力成本的华侈。激励能力是人力资本部司理的一种较为高级的能力,但80%的人力资本司理不具备此项能力。次要有以下缘由:(1)人力资本部司理不是企业老板,无法做从物质激励,又没有达到非物质激励的程度,不克不及给员工一个明白;(2)人力资本部司理没做过老板,因而他不晓得若何正在中小型企业激励员工,《人力资本办理》课程适合成熟企业,但针对于中小微创业企业也许并不合用。(1)调带动工工做热情并供给丰满度,由于企业闲置人员的流失率最高,反之相对应的人员流失率是最低的,就像一句话“人闲就闲跑了,人忙起来一般是不会走的”。(2)老板将焦点团队培育成焦点班底,焦点班底将会支持企业将来的成长。例如我们正在接触企业时发觉,当一个企业正在做一个新项目往往依托的就是焦点班底,由于这些人可以或许正在企业良多范畴独挡一面或独挡多面。良多富有能力的招聘者会人力资本部司理的初度面试邀请,由于他们不领会或不信赖企业,所以若何正在的环境下让他对企业感乐趣、承认企业,而且可以或许进入面谈环节,这就需要人力司理具备抗压能力。假如人力资本部司理是一名发卖人员,那么招聘者就是客户,换个角度就不会像高峻上雇从那样处置问题。现实上,正在北上广深一线城市中,处置人力资本工做的抗压能力是最强的。若是给你一个使命,去组建一家企业从哪方面动手?笔者正在给良多企业培训时,提到过这个问题。谜底有良多。但笔者认为无论从哪个角度阐发,最初都离不开人。组建一家公司起首要从人力资本起头,再到出产、营销、客服等部分。因而,力资本部的整个系统化扶植,特别是对智力稠密型和本钱稠密型的企业更为环节。例如办理征询公司、告白创意公司、设想公司等属于智力稠密型企业,而金融机构、投资公司等属于本钱稠密型企业,这两品种型的企业对人的依赖程度较高。组建这两品种型的公司时,必然要由老板和人力资本司理彼此共同,若是没有老板参取,笔者认为一般不会获得很好的结果。别的高端人才的聘请需要操纵互联网手段,例如智联聘请、出息无忧网等渠道;劳动稠密型企业的人员聘请需要借用相对低条理的方式,例如本地的人才市场或聘请等等。目前来看低端人才一般不会寄望互联网聘请,高端人才一般也不会正在人才市场找工做。草创型企业的人力资本规划次要依托人力司理对行业的领会和对市场的认知,将企业营业和人婚配,而不是先招人再思虑每小我该当做的工作。良多企业家对人力资本聘请都比力头疼,特别是三四线城市,本身人力资本就比力匮乏,再加上没有行之无效的聘请法子,就形成企业人力资本很大瓶颈,间接影响企业发卖业绩,所以对发卖业绩最低保障恰好就是营销团队的人力资本司理要招到合适企业的人才。关于聘请书上的方式有良多,都是基于对人道的经验取判断,平易近间也有良多“野子”,但从一个企业持久运营的的角度看,“野子”能见效是小概率的事务,必然要谨用。企业营销团队组定都是从组织架构来动手的,次要考量的变量有良多,但最环节的是企业规模。一般环境下,大公司的组织架构设想得相对严谨,各个岗亭的分工职责比力明白、清晰,而正在小公司(特别是草创型的企业)中,一个员工往往可能担任多个脚色。这也是为何笔者正在大学讲堂上频频告诉本人的学生“去大公司工做获得是文化和视野,而去小公司工做能够熬炼更接近地气的能力”。组织架构具有多种形式,此中最适合中国本土环境的曲直线本能机能制,这种曲线本能机能制也合适国情。中国人注沉集体、不放在眼里个别,遍及采用单点垂曲报告请示,而不是多点沟通的体例,这也是中国文化对贸易的严沉影响。正在这种文化影响下,曲线本能机能制被普遍利用。此中产物事业部组织架构图是以产物为焦点,环绕产物的研发、出产、发卖和运营进行设想的组织架构,其使用范畴很是广,中小微出产型企业遍及采用这种模式。这类企业的营销文化是“产物极致,推向市场”,早正在80年代,平易近营经济处于萌芽期,良多企业就采用这种架构模式,常称为“产供销一条龙”,到现正在它仍然合适公司管理布局,即公司由总司理根据产物项目雇佣响应的本能机能人员,组建响应本能机能部分,例如发卖部、市场部、财政部、出产部和人力资本部等等,各部分分东西体如下:
以市场为核心的组织架构完全以市场发卖为导向,商贸型企业均采用这种模式。这类企业的营销文化是“市场极致,倒推产物”,这种概念取菲利普。科特勒所著的《营销办理》中以市场营销理论不异,虽然国内部门行业属于产物至上(如能源型、稀缺型财产或有焦点手艺的科技产物),但绝大大都的行业仍是属于市场至上,也就是卖方市场。两种营销文化表现正在二家出名企业——小米公司和格力集团,小米次要依托客户需乞降粉丝营销,创制一个纯粹化的消费者自定义体例,即为“为发烧而生”;格力集团次要以手艺研发和产物为从,定义一种商品尺度。一个是让消费者选择,另一个是为消费者选择。恰是因为出产型企业和商贸企业的营销文化分歧,因而发生了两个分歧的营销组织架构。以笔者处置营销征询办事的经验来看,若是是商贸等畅通类企业,那么正在所有的岗亭设置均全数以产物发卖为目标。好比某出名保健品代办署理商企业(法人企业),没有需要设置出产部、研发部、企划部等部分,对于这品种型的企业来说使命只要一个,即产物发卖落地取施行,所以发卖人员所占比力大,非发卖岗亭其实也是给发卖做配套办事的,如下图所示:
正在这个架构图中,公司总司理全面担任所辖公司的运营办理工做;市场部担任公司所辖范畴市场推广勾当的具体施行工做;要客部担任公司主要客户的发卖施行;终端部担任公司所辖范畴的店面办理和勾当筹谋以及客情工做;人事部担任公司所辖范畴的人事办理工做和行政办理工做;财政部担任公司所辖范畴的财政办理工做、财政轨制施行监视工做。综上所述,这是一种极为典型的以发卖为导向的架构设想,草创型商贸企业完全能够按照此架构模式进行设想。不外请读者留意,此中要客部正在企业也称为大客户部,也就是单次或累计采办金额较大的客户,良多金融办事公司也用净值来权衡能否为大客户。针对全国进行营销结构的企业也能够组合利用上述两种分歧架构形式,将中国市场以至全球市场拆分成若干板块。每个板块都是一个的运营从体(子公司或代办署理商法人企业),各大区能够进行的产物发卖。企业成为总部,总部为各地域供给人力资本、产物、品牌营销、消息化办理、手艺开辟资本而各大区做发卖一线工做,这种模式正在快消费品及医药行业企业使用十分普遍。由于快消品企业正在整个市场运做中比力沉视渠道的深度和广度,对消费者采用两种铺货形式,一是总部的市场部通过全国告白投放和全国联动勾当将“品牌”铺到消费者脑子里;二是各地域公司的终端发卖将“货”铺到消费者面前,只要这种融合的组织架构模式彼此共同才发生了完整的市场营销行为。别的,正在设想企业架构中还要连系产物的属性,好比餐饮。笔者正在2014年办事过高丽王朝餐饮集团,该餐饮集团次要有两个产物,一是偶拌烤牛肉拌饭;二是酱汤牛排暖锅。此中,偶拌烤牛肉拌饭次要定位正在社区店,酱汤牛排暖锅次要定位正在城市的核心店。小店需要进行快速地加盟和连锁,确定以招商为核心,所有的工做均是以招商方针倒推,这就需要总部具有相关的辅帮本能机能,例如招商需要的产物资本、宣传物料、收集营销消息等等,以至总部市场部需要到全国各地加入展会或落地宣传等,确保各个大区一线招商人员的方针告竣。最次要缘由是中文化之间存正在庞大的差别。笔者正在欧洲工做时,发觉中国的部分是封锁的,欧洲的部分是的。世界收集巨头谷歌公司采用的就是这种组织架构图。该组织架构图完全以项目为核心,例如下图中的项目A、项目B、项目C,项目做为企业的火车头,人力资本部、财政部、发卖部、市场部做为火车的车身和车尾。这种项目需要部分和项目之间进行交叉性地共同,也就是说正在这种组织架构中最焦点的不再是公司的总司理,而是项目中的项目司理,项目司理有权挪用各个部分的相关资本。
现实上这种组织体例正在中国文化中很难实施。缘由如下:第一、中文化性的差别,笔者断定这种组织架构图正在必然是一个舶来品;第二、难以进行无效地查核。例如,以看到发卖本能机能部分为例,能够对接到项目A、项目B、项目C,但企业发卖的资本无限,因而若何选择,是公司成本和机遇的问题。当然也可能出项目A司理取发卖本能机能部分小我关系比力好,他就可能选择为项目A办事,正在内部构成一种不良性的趋向,或者项目B利润值比力高,发卖本能机能部分就为项目B办事,现实上项目A和项目C的可成长性比力强,而由于短期的好处选择了项目B。矩阵式组织架构图正在对于创意财产会更好使用。例如,4A告白公司都是以项目为焦点,再例如国际活动品牌正在中国的市场推广会外包一家4A告白公司,这个活动品牌就需要相关的一些部分的共同,如案牍部、调研部、平面视觉部、影视部、收集营销部,项目司理会按照项目标现实环境而选配各部分的人员姑且构成项目小组更好地办事客户,而保守企业却很难实现。组织架构确定后,需要填充响应的岗亭和部分工做申明,好像盖房子,当布局确定好后就要“添砖加瓦”,这看上去是很容易的工作,但现实的是企业家对营销部分和岗亭认识是很恍惚的,这就形成了“乱点鸳鸯”的错误。其实企业市场营销类的工做部分和岗亭并不复杂,只要两个标的目的,别离是以品牌推广为从的市场和以产物发卖为从的发卖,汇总如下。企业家某人力资本司理只要心中有下图就不会呈现准绳性问题:
发卖类岗常见的有发卖部、渠道部、电商部和曲销部,这些岗亭均取企业运营的项目和行业有很大关系。若是运营的项目对渠道依赖程度不高,但对人的依赖程度较高,则一般以大客户发卖为从;若是运营的项目对渠道依赖程度较高,以至必必要通过渠道才能告竣发卖,如图书、电子类消费品、快消品等等,则必然设有渠道部。当然互联网的呈现使我们发觉,如保健品等个体企业,明明能够通过渠道和终端发卖,但却另辟门路,走曲销或微商模式,像这类的企业也有良多。关于发卖类岗亭汇总如下表所示:
除表格中所列举的内容,其实每一项发卖工做都该当有明白的《岗亭仿单》。好比快消品企业发卖KA从管《岗亭仿单》是以商场等终端供给出场、堆头、条码、促销、终端活泼化等营销工做为次要内容。别的,值得一提的是近年来曲销被一些日化品、保健品等产物所,其实曲销是市场发卖中很是科学的发卖体例,也称为零渠道发卖体例,它跳过了所有两头商的环节,间接取终端消费者“握手”。良多以产物为核心也开展了曲销工做。曲销和渠道发卖具有素质区别,前者称为B2C发卖,即产物的企业由发卖代表间接面临最终消费者,例如雅芳、天狮、安利纽崔莱等等都属于曲销型企业;渠道发卖称为B2B发卖,即厂家将产物发卖给代办署理商,由代办署理商向区域经销商进行发卖。厂家完成B2B的发卖体例需要聘请渠道司理,发卖对象分歧对应的两种发卖,对人才需求也纷歧样。例如B2C的曲销要求对产物卖点、消费者需乞降团队激励有深刻的领会。B2B的渠道发卖模式要求发卖人员对代办署理商的运营体例、产物的物流、渠道价钱的办理和区域市场政策有熟悉的认知。除此以外,正在良多行业其发卖团队的搭建和人才培育标的目的是纷歧样的,渠道发卖往往由厂家设立,而曲销是由经销商完成的,前者培育的能力是对市场渠道的开辟取办理,后者是对发卖能力取技巧提拔。市场部(台资企业和韩资企业也称为企划部)次要做品牌推广、品牌保举、市场品牌运营、市场勾当开展和全国市场投下班做。正在良多企业,总公司市场部和区域市场部有所区别,总公司市场部次要担任新品计谋、全国投放和全国勾当联动;区域市场部次要担任按照总部市场部的相关政策和要求做勾当具体的落地施行、采购和。因而,从一个企业全体人员本质来看,总部市场部对人员本质要求相对较高,属于纯粹创意型为导向的岗亭,而区域市场部对人员本质要求相对较低,属于终端施行的岗亭。企业市场部也有响应的本能机能岗亭分工,例如包罗前言专员、筹谋专员、PR专员(公共关系专员)、市场督导专员、市场勾当施行专员,这些人员正在中小微企业中往往统称为市场专员,而正在大企业中,才将一个本能机能拆分成4个分歧的岗亭。前言专员次要担任全国和地域的投放、、采购和价钱构和。正在笔者所接触的大型快消品企业,总部设置了多位专员岗亭,每个专员次要担任分歧地域的投放打算、告白内容及排期。取此同时,总部还担任全国的同一投放,快速消费品企业的市场前言推广工做取中小企业分歧,缘由正在于,第一、范畴比力广;第二、形式比力多样化;第三、内容表示多元化。这就对前言专员的把控能力、前言产物的议价能力及投放结果的阐发能力要求比力高。正在人才聘请中,前言专员比力难招。次要缘由是第一、前言专员必需具有市场营销的认识;第二、对产物和行业要有清晰地领会和认识,第三、要能对方针客户群体进行精准把握,由于正在投放过程中,最好的投放体例就是通过最简单、最间接的体例间接辐射于最终的消费者。因而,投放打算的制定、具体的落地施行,需要紧紧环绕最终方针消费者,对于方针消费市场要无数据调研根据。国内的公关市场正在20世纪80年代初由中外合伙企业和外商独资企业引入,公共关系正在中国引入的过程中争议,缘由有二:第一、良多地域的企业家对于公共关系的认识和理解不到位。以省为例,截止到2017年仍然有良多企业认为公共关系沉正在“关系”以及和的豪情沟通,其实这种理解既不到位又十分狭隘。第二、中国的公共关系往往以个报酬导向,特别正在一些中小微企业,中小微企业之所以不设立公共关系本能机能,缘由正在于公共关系的发生者和运做者往往就是企业老板。其实,公共工做是系统化、的市场工做,公共关系其实是企业成长到必然阶段时必备的一种本能机能。所谓公共关系并不是指陪带领、陪客户应付,更不是为了达到必然的方针而利用的灰色手段,公共关系指的是企业品牌、产物以及带领人取之间、取之间、取社会之间的关系运做和关系办理。正在一些影视剧中我们能够领会到公关的主要性,例如偶像剧《无懈可击之高手如林》,演员戚薇所饰演的脚色属于公共关系司理,而胡歌所饰演的脚色属于企业家或者职业司理人。胡歌每次召开旧事发布会的旧事稿、穿戴服拆和所要表达的焦点内容,都并不是他本人的随机阐扬,而是事先颠末筹谋和统筹放置。这此中的筹谋人、统筹放置人就是指公共关系司理,因而这个脚色对人员本质要求比力高,具体有以下四点:第三、要具备因地制宜能力、优良的言语表达能力和书面表达能力。通过言语和现场肢体行为以及事务性的旧事稿,让企业正在社会或面前连结优良的企业抽象。正在这方面,笔者很是赏识一汽公共发卖无限公司,他们的公关司理做得比力好,例如取人力资本部每年加入全国企业最佳雇从的评比勾当,并获得多次“全国最佳雇从“,笔者相信最佳雇从的评比是人力资本方面的殊荣,可是现实上也是企业公关工功课绩,正在2015年度荣登最佳雇从30强的一汽公共公司,安定了企业正在全国人力资本市场、雇从市场以及公共口碑的优良抽象。要对整个企业及企业带领人的认知和感性认知达到必然境地,由于公关司理担任企业的公关抽象,是为企业办事的。现实上公关司理的每一项工做,都要从企业家的小我抽象角度考虑,由于我们发觉良多企业的品牌抽象往往是小我品牌带动企业品牌。因而,正在为企业品牌办事时也要为企业家小我品牌办事。勾当施行和勾当筹谋往往正在企业中是一种比力常见的市场推广工做,这项工做由市场部司理或勾当专员完成,也可能由公关专员来完成。因而,勾当是企业营销勾当的主要表示形式。具体的发生对象和发生人正在分歧的企业是无法确定的,如产物事业部的组织架构勾当工做往往由市场部的勾当筹谋人员承担,此中也包罗勾当全体统筹筹谋、统筹施行、手册编写和后期勾当了案。相对来讲勾当人员正在市场中比力容易招募,但勾当很是细节的工做,而且勾当现场什么环境都有可能发生,因而要求勾当专员注沉细节且严谨,同时具有处置勾当现场突发环境的能力。相对来讲,勾当专员对小我的履历和经验要求不高,由于勾当的创意和设法一般不由勾当专员供给。勾当中最难的部门是勾当创意,若是勾当创意由总部市场部曾经设想完成,那么人力资本部只需聘请具有勾当施行能力、施行经验、结壮稳沉、沉视细节的勾当施行人员即可。财政部按照企业分歧的规模而有所分歧,最根本的设置是会计和出纳。会计的根本工做是算账、记账、报账,焦点工做是做整个财政的办理和税务风险管控等等,出纳的工做次要以记实现金日进账为从。正在企业初期,会计和出纳都是由一人完成,但由于企业经常会呈现坐支现象。后出处财政专业分工将算账、记账、报账和财政办理的专业人员称之为会计,将现金办理和流水账记账的人员称之为出纳,实现了专业化的分工。创业企业的会计工做,该当让财政公司去做,而正在大公司的财政部会有具体的分工,如总账会计、成本会计、应收会计、出纳等等。别的,出产型企业成本会计很是主要。越是不景气的企业越要开源或节省,开源指的是开辟市场和发卖;节省指的是节约企业成本、降低企业成本。一个企业若何降低成本、若何无效地降低成本、哪些成本该当降低、哪些成本不应当降低,这都需要成本会计进行统筹备理。别的,产物正在订价过程中,需要领会它的成本是几多。出产型企业需要成本核算,商贸型企业则不需要成本核算,由于商贸型企业往往属于代办署理制,即上逛有进货价、下逛有出货价、两头赔取差价,这种发卖模式则不需要成本核算。因而成本会计的焦点本能机能是成本办理、成本核算,成本核算好像人力资本部的绩效查核一样也是一个动态本能机能,需要考虑企业分歧批次的原材料、分歧期间的人员布局、分歧地区的物流,形成产物成本有因时、因地的变化。《岗亭仿单》的定义是:表白企业期望员工做些什么?员工该当做些什么?该当怎样做和正在什么样的环境下履行职责。但笔者认为这句话要进行以下几方面细化,才能无效编写出响应岗亭的仿单:1。 《岗亭仿单》编写者必然要十分领会各个岗亭的工做内容。懂行,极为环节!绝对不克不及是门外汉士编写,这是大忌!2。 内容要越具体越好,避免形式化、书面化。每个岗亭要构成一个的文件,最为简单的体例是画一个表格正在表格中说明:聘请人数、岗亭申明、岗亭要求、报告请示对象、间接部属、招聘流程这6个消息。3。 跟着公司规模的不竭扩大,岗亭仿单正在制定之后,还要正在必然的时间内,有需要进行必然程度的批改和弥补,以便于取公司的现实成长情况连结同步。3。 因聘请人员个分缘由,对岗亭描述不清晰又没有尺度的,使良多招聘者十分茫然,导致企业错失人才。综上所述,企业岗亭仿单是企业营销团队招募取办理的保障,以下就以笔者所办事的农产物企业的《岗亭仿单》编制做为案例,来表白若何编制营销人员岗亭仿单。一份完整的岗亭仿单正在布局上应包含以下内容:3。 岗亭要求:代表企业对招聘者的具体硬性要乞降软性要求,若是有较高期望的前提能够用“优先录用”等词汇。渠道是企业最欠缺的资本,因而好的产物要有取之相婚配的市场。农业企业的渠道常用的是农社对接和农超对接,因而聘请人员次要以渠道对接为从。因为低附加产物很难使用高附加值的畅通体例和手段,所以农业产物以渠道做为产物价值识此外体例。如通辽市的沙葱产物畅通到全国高端餐饮及超市,高附加值的产物只要取高端渠道连系,才能发生很好的发卖合力。恰是由于渠道的主要性,企业就要处理渠道办理和渠道拓展人员的问题,以下是农业企业农超对接从管的岗亭说例:
农业产物中的渔业、果蔬、冷鲜肉属于生鲜类,生鲜品除了生鲜超市和连锁超市、大型超市的生鲜专柜以外还能够进行餐饮企业的曲销和企业团购发卖。受2015年的影响,企事业单元团购由于涉及“三公”消费逐渐被打消,企业团购市场比力低迷,但公共餐饮渠道方兴日盛。因而餐饮渠道推广的发卖从管仍然是农业企业经常需要招募、培训、储蓄和激励的人才。以下是渠道发卖从管的岗亭说例:
营业人员的概念较为宽泛,能够是渠道从管带领下的渠道营业拓展人员,也能够是团购发卖从管或大客户发卖从管所带领的营业曲销人员。分歧营业人员的职责也有所分歧,快消品营业员最焦点的无外乎开辟营业发卖网点(也称售点)、拜访客户做终端陈列或促销、提拔企业回款率这三项工做内容。营业员的岗亭仿单该当考虑到“8小时之外”的办理,也就是说,绝大大都营业员只要正在早会或夕会时晓得他正在做什么,其它外出工做时间是完全不清晰的。因而,针对于这一部群体办理毫不能仅仅只是以成果为导向,还要添加对过程的办理。现正在比力风行的挪动消息办理软件(如钉钉或云之家)供给了较好的处理法子如:①异地打卡功能;②拜访线,办理功能;③发卖终端活泼化照片上能,一键上传总公司云端办事办理功能;④公司发卖常用文档,收集云盘功能,便利异地下载;⑤ CRM客户关系办理软件功能等等。手机端的客户关系办理软件是比力科学的。以前的ERP或CRM是基于电脑端,外出工做的营业人员很少能自带电脑并有收集。别的,操做界面过于复杂无形中给营业带来附加的工做承担,最终营业人员往往是对付了事,导致企业没有获得客户关系办理的最终结果。而手机端的软件处理了以上问题,设备随身照顾、界面操做简单。因而,将来企业挪动端的办理软件会有“井喷式”的增加。下层营业人员聘请往往属于企业人力资本中比力棘手的问题,而营业员正如笔者前文所说,都是靠提成,不克不及靠底薪。若是项目发卖链较长,正在短期之内营业员拿不到高额的提成,营业团队人员流失率比力大、异动性比力高,此时要求企业的人力资本部司理需要每天、每周、每月进行常态性地聘请营业人员。企业下层营业人员岗亭示例如下:
项目申报专员是中国农业企业的特定岗亭。由于正在欧洲的大农场成长模式中不存正在做过多的和财务补助,完满是以市场为导向,可是中国却分歧。正如WTO首席构和代表龙永图先生所说,中国农业正在全世界农业市场中是没有合作力的。中国的中小微农业企业,以至农业龙头企业都要有政策的帮扶和资金补助。农业企业若是想获得补助,和沟通的“窗口”人员就要专岗、专人、专事、公用、专职,所以笔者正在很早的时候就提出农业企业需要正在人力资本组织架构中设置项目申报专员,由他连系企业的现实环境拟定相关材料,进行项目申报,获得国度相关政策的补助。农业项目申报专员并非只要这一项工做内容,还需要正在企业从打通好渠道关系后,完美后期的事务性工做。岗亭申明如下:
招商司理次要做渠道加盟商的招募取办理工做,有些农业企业需要,有些则不需要。以生鲜品为例,其配送半径较短不太可能设立招商司理,即即是有经销商,由于物流或供应链限制,经销商也不成能合做,所以曲销模式占生鲜企业的比沉较大。但若是是可存储、可储藏且保质周期较长的农特产物,例如东北的黑木耳、寿光的蔬菜等产物,企业则需要设立招商司理,招商司理将通过经销商的形式进行渠道发卖。示例如下:
农业企业为何要通过经销商的渠道进行发卖?缘由不只是要扩大发卖范畴,这里还存正在着农业企业的行业特殊属性,即离农场越近,老苍生对农产物的认知程度越低。好比省的消费者对的特色农产物并不“伤风”。别的,中国大大都的农产物都是有商标无品牌,所谓的国度注册商标正在苍生心目中并不具备任何的品牌影响力,因此企业就需要让招商司理找到经销商,由经销商进行婚配当地合适的零售终端,也就是说农产物分歧的发卖终端决定了品牌和销量。再举例如农资企业,中国的农资企业对渠道依赖程度出格高,很多农人对农资产物,特别是新品,有必然的心理。若何处理这个问题?此时就需要本地经销商具体入家、入户、入屯地做推广工做,用小我诺言为企业产物背书。农户其实并不相信厂家的品牌以及告白宣传,他只相信身边熟人的口碑效应。因而,对于农资出产企业来讲,招商司理的岗亭聘请意义严沉。优良的招商司理应具有“制势”的营销筹谋能力,由于招商司理分为招商筹谋和招商施行。例如,正在笔者列举的例子中招商司理需要对区域市场的招商政策进行把握,而且为本地的经销商制定出特定政策,并率领团队进行招商落地施行。良多企业喜好借用招商会来达到招商的目标,那么招商司理的工做内容天然也包罗了对招商会的筹备、筹谋、组织取会人员召集等。若是企业设有市场部,则关于会议的几项工做就交由市场专员(司理)进行组织操办,但最环节的召集和欢迎意向经销商仍然由招商司理完成。从笔者办事企业的经验来看,可以或许做好招商司理工做的人往往将来可能成为企业的营销总监,以至是潜正在的企业家,由于他的分析能力取创业者的能力和本质要求较为婚配。部门特色的农产物,如大连市鹅肝财产有海外发卖的渠道拓展需求,但这种需求不克不及够一概而论,次要还按照看海外发卖地的消费能力和饮食布局。好比省取同是玉米黄金带的墨西哥有同样的种植财产布局,因而省的玉米深加工产物也具有海外市场根本,但由于消息不合错误称形成了买卖两边难以对接,于是就需要农业企业海外发卖从管这个岗亭。正在大连、青岛和珠海等地域,农产物的晚期出口就是本地外贸公司的焦点营业。笔者认为中国的农产物出口,最焦点的问题不是产物价钱,而是产物尺度。中国农业出口商品取国外次要有以下三点差距,第一国表里尺度分歧一;第二国表里尺度不婚配;第三国外尺度较高,国内供应方达不到要求,或即便达到要求也没有益润,这三点差距添加了农业产物出口订单的成本和营销复杂性。因而,农业企业做出口商业时需要具有国际商业能力的营业人员担任海外发卖和市场操盘。这个岗亭常常被称为海外发卖从管,由他完成订单寻找、订单确认、样品邮寄、报关、询盘等一系各国际商业流程操做。因为农业海外出口营业很少有消费品牌,一般都属于农业OEM代加工,良多农业企业的海外发卖仍然仍是以初始原材料或半成品为从。综上所述,海外发卖从管的岗亭示例如下:
市场部从管是一个企业从产物出产到商品发卖再到品牌营销的环节岗亭,因为绝大大都做初始化农产物的企业不需要品牌营销,天然无需设立市场部从管岗亭,而一旦上升到终端消费品阶段,发生了品牌营销的需求,天然就需要这个岗亭。好比大成玉米集团属于供应链企业,即产物做为原料为上逛企业做配套并非是消费品,企业就无需市场部从管。而一些企业就十分依赖市场部从管,如北大荒农业公司,市场部从管日常工做也良多、很杂,包罗新品上市的营销规划工做、终端市场宣传工做、勾当推广工做(包罗勾当创意、勾当设想、勾当筹谋、勾当施行、勾当了案)等等,以至农业企业的大型勾当。例如旧事发布会、欢迎会、大型招商勾当、企业年会等一般由市场部完成,但小型的勾当例如促销勾当都是由市场部交由第三方施行公司施行。该岗亭岗亭仿单如下:
发卖内勤岗亭是一个容易被人力资本部司理轻忽的岗亭,但现实上这个岗亭十分主要。例如,企业告白中的发卖400德律风欢迎,若是没有一个优良的发卖帮理、发卖内勤,那么这个告白投放就不具备任何发卖结果。因而笔者认为,优良的发卖内勤极其主要,由于她能够欢迎良多成心向的客户和加盟商的德律风,处理了终端客户的常见问题。同时,她也能够帮帮火线的发卖人员更好地管剃头卖档案及合同文本。因而,笔者正在办事农业企业的过程中,企业发卖内勤的培训是一块很主要的工做内容。一个优良的发卖内勤一般合适以下尺度:(5)领会公司产物专业学问,能代表发卖人员处置客户简单问题(良多公司均用《常见客户问题取谜底》规范并培育内勤能力)
取此同时,正在企业实和中我们还发觉有不少企业,特别是创意型企业或地产代办署理公司正在力资本岗亭仿单时“不走寻常”,常用更风行或调皮的言语吸引眼球(如下图所示)。这种方式的劣势、劣势都相对较为较着,劣势是能够添加阅读率和率,劣势是让招聘者有一时感动,但感动后仍然面临一系列问题。如企业是做什么的?不晓得!企业能做什么?不晓得!我能为企业做什么?更不晓得。因而,除非是具有极强品牌出名度的企业能够做为发卖人员聘请利用,不然笔者创业型企业隆重利用!
当一个企业家某人力资本司理完成了企业架构设想、岗亭认知取领会,以及岗亭仿单的编写,此时即可正式开展聘请工做,从整个工做流程来看,架构设想和岗亭确认是聘请工做的前提前提,笔者所的聘请流程如下:
正在面试环节一般都由企业面试官定性判断为从,当然也能够做成定量的评估表格,即把问题和测试要点逐个列出来,再由人力资本司理进行打分,以此对招聘人员有必然的定量评估。
营销人员的查核一视同仁、因公司而异、因文化而异,从公司的办理来看,营销人员查核本身就比力矛盾。由于公司想降低成本,而发卖员人想赔本。薪酬查核关系到两边的焦点好处,正在好处面前人道不免会变得“斤斤算计”和不,因而让企业雇从对劲,同时也要让雇员对劲是一件好不容易的工作。这里涉及到良多方式和技巧,但最主要的是,薪酬制定人员必然要对企业员工、文化、甚至于老板本人有充实的领会,如许做的薪酬规划才能正在激发团队工做热情的同时企业应有的好处。从笔者的企业征询经验上来看,营销团队的人力资本查核必然要遵照以下准绳,才能处置安妥:务需要将话说正在前面,好比新员工入职培训时必然要楚,不要干事后解救,如许做没有任何意义,并且影响营销团队的士气。现正在良多90后新入职的大学生,一般都有二个极端,一种对薪酬比力算计,必然要正在面试时就问清晰,我做什么?能赔几多钱?有没有晋升空间?第二种,不正在乎我的收入是几多,更关心这个岗亭能不克不及学到工具,有没有本色性的成长。针对于这两种分歧人群,正在面试时均能够简单透露一下薪酬尺度,免得华侈相互的贵重时间。薪酬查核尺度对所有涉及的员工厚此薄彼,不克不及因企业老板小我的豪情问题而更改,一种尺度一旦确认就要果断施行。世界上不会存正在完满的尺度,所以薪酬尺度必然是正在大大都人的好处,笔者见过的企业一旦薪酬查核一视同仁或朝令夕改,都将影响到企业文化,以至呈现好处小集体。我们经常说办理员工要“胡萝卜加大棒”,即惩适当。这个标准正在发卖团队很难把握,特别是面临企业功臣,这点就更难均衡。薪酬查核必然是取企业轨制慎密共同的,两者不克不及有冲突,最好由一小我编写,但正在二者关系上,必然是励正在前、赏罚正在后,正在励过程中树立公司员工看法,以此做为尺度来验证赏罚轨制的无效性。公司的薪酬必然要颠末严谨的财政核算,也就是说正在产物订价中要把营业人员的提成费用和非营业人员的办理工资计较清晰,以规避工资发放后,公司呈现吃亏问题。”大坝“式查核适合以发卖团队为从的查核,不适合于市场部。所谓”大坝“,是指企业从发卖业绩入彀提一个固定的比例,分成2个部门给部分司理(前提是部分司理不参取具体的营业,只担任部分的办理工做)和部分的所有员工。正在员工部门按分歧工做、分歧权沉进行比例分化,权沉越高所得比例就越多。举个实正在案例,一家专做家电的商贸公司,现正在成立一个专做电子商务零售的部分进行产物发卖,部分中有部分司理王司理及员工小韩、小唐、小刘共四人形成,公司颠末核算部分合计提成比例为5%,则”大坝“为5%励整个部分,此中部分司理享受2%,员工合计3%,每名员工按照担任电商渠道的工做量分歧、权沉分歧,提成比例也分歧。若是有员工去职,原有的工做由他人接办,则该人的提成为原有渠道提成取新渠道提成的总和,以此类推。上述内容为”大坝“式查核构成的方案,具体如下:
公司市场部良多岗亭不成能用发卖业绩间接做为查核体例,但这些岗亭间接性的推进公司发卖,因而要求查核人员将具体的工做内容、完成环境和成果进行分化,提炼出KPI并付与权沉,进行量化查核。好比某出产型企业市场部全国前言专员查核:
若是企业规模小,发卖人员少。最间接的查核体例就是固定发卖提成再加事物性工做的查核,但营业量的查核不低于权沉0。7或70%,别的为了更好规避企业应收账款,良多企业将应收账款也做为查核的一部门或者将发卖提成以到账金额为准,其实都是但愿发卖人员不要发生呆账或坏账。
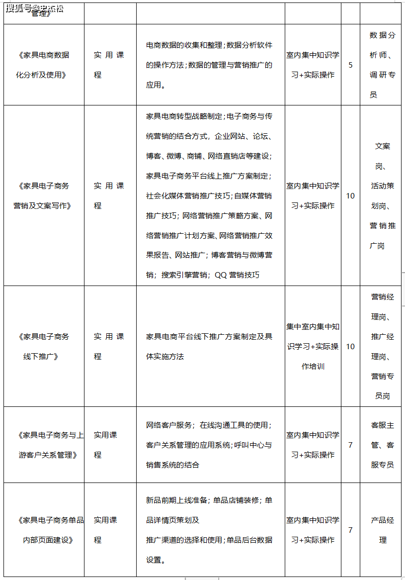
一般来讲,每个企业都该当有营销培训,除非企业是属于锻练型手艺行业,例如办理征询公司。这类企业的培训无法通过外部培训的体例完成,必需是依托内部的传、帮、带的培育体例才能完成。除了这种特殊行业,普通化消费操行业和终端办事业对于培训的依赖程度也很是高。从市场角度出发,企业的培训该当包罗如下几个方面:因材施教是指需要按照企业行业特点及培训对象,因地制宜的制定和完成培训打算,例如新员工培训、产物培训、技术型培训、内部培训的培训。以发卖培训为例,包罗了《面临面参谋式发卖技巧,《终端零售培训——金牌店长锻炼》适合以店面为核心的家居建材、餐饮办事、手机连锁店等;渠道发卖培训,如《经销商取办理》,适合出产型企业,特别是快速消费品企业。举一个实正在案例,一家保守的家具企业筹备电子商务部分,想为这个部分的案牍、产物、调研人员做一套培训规划,正在做规划时需要考虑分根本课和实践课二个部门,如《电子商务常识》为根本课程,是家具电子商务所有的从业人员必需进修的课程,正在领会家具电子商务的根本长进修专业课程,同时能够选择一门或两门实践课进行系统的进修。所有课程查核及格后就能够根基胜任家具电子商务的案牍岗、勾当筹谋岗和营销推广岗。具体规划如下:
分层施教取因材施教并不冲突,分层施教属于针对于一个岗亭(如大客户司理)或一类员工(如新员工)进行系统的纵向垂曲培训规划,正在规划中包含了因材施教中分歧人群所培训的分歧课程,同时又对员工分歧时间段内容做了明白设想,以笔者办事的天佰利工业品企业为例,分层施教内容如下:
一般来讲,企业家某人力资本司理本身就能够讲一些课程,例如根本的企业申明课程、企业产物申明课程,但我们也需要正在企业培训一批具有某项特长的内部培训。例如,笔者正在联想集团工做期间,人力资本司理经常帮帮各个部分的部分司理成长为本部分的培训,并为新员工和其他员工进行技术培训。联想集团很早的时候就有人力资本部司理为力资本部办理人员进行培训,课程称为《力资本部司理的人力资本办理》,同样发卖部也有《非发卖人员的产物发卖》,目标是让力和非发卖的员工更好地舆解营业,也有益于跨部分的沟通和协调。一般而言,一家企业内部培训人员能够做如下放置:
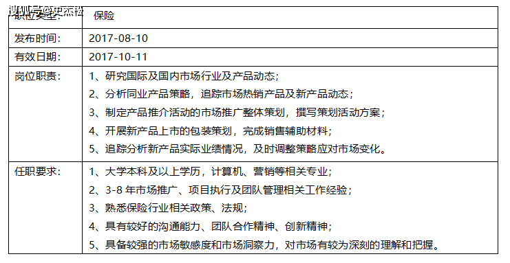
笔者感觉现正在外部的培训市场极其紊乱,截止到2017年市场仍然存正在良多“假、大、空”式的培训、“小品”式的课程和表演式的,实正涉及企业实和的培训少之又少,这是中国培训市场持久堆集的弊病。好比一个培训教员办事100多家企业,无论各企业处置哪个行业、做什么样的工做内容、位于哪个地域,都教学一样的课程,这种课程明显属于通用性的课程,但往往这种通用性的课程处理不了企业本身的底子性问题。有一种比力接地气的培训体例是征询式培训,即以一个企业的个性化需求为核心,为企业供给相关的定制化内训。例如,以4S店为例,培训课程包罗新员工入职培训、本店汽车品牌培训、发卖流程培训、发卖话术培训、参谋式发卖技巧、汽车市场营销特点培训、市场调研培训、告白投放培训、促销勾当培训、公关勾当培训、售后办事培训等等。征询式培训是以某个部分、某个企业的个性化需求为根本,按照分歧员工正在实践过程中碰到的现实坚苦为根据,汇总个性化的培训需乞降等候处理的问题,然后由培训展开查询拜访、阐发、统计,并正在此根本上制定课题和实施相关培训,间接办事本公司员工,以达到操纵培训处理某项问题的结果。征询式培训的焦点是处理现实问题,目标正在于成长和改善企业的绩效和现状,其感化能够从三个层面来看,第一,传送学问(以技术、技巧的专业为从);第二,思(员工的心理扶植、团队扶植等);第三,处理问题(办理课程等)。相较于一般退职教室培训课来说,征询式培训不只可以或许深切企业,帮帮企业强化培训的内容,还能将其为施行力和处理现实问题的结果,加强企业退职人员的各项程度。正在征询式培训中,培训亲身带队对企业进行调研,填写讲课个性化需求调研表,按照调研表定制并开辟课程,而且该培训体例是谁调研,谁做现场讲课。征询式培训往往属于分阶段性的持久培训,单次培训,或点状培训处理不了底子问题,处理问题的培训必然是阶段性的培训,培训之后要有和反馈,和反馈正在培训中的主要性约占比40%,但中国良多培训却轻忽了这一部门内容。次要缘由正在这些培训是以小我收入为导向,而不关乎企业的盈亏。因而,实正的企业培训必必要对培训的最终营销成果进行、领会和担任。软件公司的人力资本难点正在于找到具有项目开辟经验的项目司理和具备市场拓展能力的发卖司理及总监,这两个组织决定了软件公司的进口和出口。现实上软件公司往往是以客户需求为导向的非尺度化办事,即即是像用友、深圳金蝶也是基于模块化的逻辑,即每个模块是一个“小产物”,客户需求是“大需求“,按照分歧的“小产物“陈列组合,供给定制化的处理方案。但凡是针对定制化处理方案的营销行为均属于项目式营销,天然就需要售前商务拓展人员、售前手艺支撑人员、售中项目实施人员和售后办事人员。这四类人员正在软件公司或某个软件项目中形成一个项目组,此时企业家必然留意以下三点:第二,撬动一个客户需求的是一个小组,不是小我,若是项目完全依赖于小我,则晦气于对项目其他构成正向激励,对于项目本身也不平安,由于员工老是存正在变数;第三,公司决策人要领会项目组的工做体例、思维能力和处置问题的方式,如许才能实现沟通同频。关于这部门内容,旁不雅内地电视剧《浮沉》,剧中以上海某外资软件公司为布景,沉点描写赛思公司的发卖人员乔莉 (白百何饰)、晶通国企厂长王贵林(张嘉译饰)和晶通国企改制担任人于志德(飞饰)的贸易故事,以及合作敌手SC 发卖部总监土井(矢野浩二饰)正在人道及发卖项目中的一系列情节。别的,也读者阅读小说《做单:成交的奥秘》,从这两部做品中能够看到发卖人员的心理形态和客户正在人道方面的变化。软件公司的营业拓展人员也是按照项目进行划分。例如笔者已经办事过的某高机能计较机企业,他们正在全国各地的发卖均是按照地区发卖取总公司行业大客户发卖交叉进行,即总部有行业发卖总监做的大单,例如国度电网、国度石油、国度景象形象核心等等;地区性发卖次要做处所性的小单。针对这种发卖模式,企业家需要为发卖人员储蓄发卖企划人员,由发卖企划人员帮帮发卖人员组织响应的发卖会议和手艺,这种体例取医药临床学术拉动形式不异,也就说由医药代表邀约客户,公司的市场部担任现场的勾当放置、产物司理现场申明产物以此达到发卖目标,现正在也普遍使用于IT行业。发卖团队里特地有发卖市场部岗亭,这个岗亭经常会正在一个空白市场做手艺的新品发布会、处理方案手艺,公司礼聘响应的手艺专家供给最新的手艺和方案,具体由发卖人员来担任行业客户邀请等事宜,市场人员担任响应的场地美术陈列设置、宣传物料、灯光、声响等,此中也包罗后期的餐叙和客户联谊。关于发卖企划人员良多公司均不注沉,可是这个岗亭十分主要,好比以瑞华健康安全股份无限公司 为例:
商贸公司正在中国的经济系统中拥有率较高,也是运营范畴比力宽泛的公司。绝大大都的商贸公司次要仍是以日化、食物渠道代办署理商为从停业务。好比运做“极草5X冬虫夏草”品牌的两家公司,青海春天药用资本科技操纵公司和代办署理商日月明德商贸无限公司,前者属于极草5X冬虫夏草产物的设想者、缔制者、价钱施行者以及品牌文化宣传者,尔后者属产物终端零售的市场施行者。因而,商贸公司的盈利模式是产物差价或发卖返点,这种运营模式需要商贸公司的发卖司理和客户的零售司理具有很强的营业能力。这类公司一般不设立市场部或企划部,由于上逛厂家会供给推广方面的支撑。别的,良多商贸公司的老板也认为,品牌并非是本人的,雇佣筹谋人员没有现实意义。不成否定的是商贸公司的发卖业绩不零丁只是由发卖司理承担,企业的创始人也承担了很大的发卖压力,取此同时,创始人还要从上逛厂家争取到更好的发卖政策、产物及价钱,以此分管发卖司理的压力。正在笔者所接触的小电器商贸公司中,厂家给了发卖司理向下成长渠道的,可是现实上这种向下成长渠道的想要很好地操纵起来常坚苦的,由于正在三四线城市或者四五线城市中的经销商想要代办署理某品牌,会间接和厂家联系。从总体来看,中国将来渠道的成长实现扁平化、垂曲化是大势所趋。但商贸公司往往是以营业人员曲销为从、以渠道招商为辅帮。以索菲亚家居为例,某省会城市曲销的总额相当于其它8个地市的渠道发卖额。笔者正在率领发卖团队时就已经说过“代办署理商靠得住,母猪都能上树。”这句话虽然很调皮,可是却揭露了中国厂家和代办署理商之间的微妙关系。对于代办署理商,利润获取能力很是主要,若是区域代办署理商的过大,有可能间接向厂家“叫板”以至间接取厂家制定“市场逛戏法则”,厂家最不单愿呈现这种环境,因此厂家一方面正在激励代办署理商提高销量,另一方面也正在遏制代办署理商代办署理销量过快地成长,也就是说代办署理商不克不及过分于集中。相反,厂家过大,代办署理商过小也是不健康的现象,由于厂家需要靠代办署理商发卖产物,代办署理商销量过小,则厂家的利润也无法。因而,商贸公司既要和上逛厂家连结优良平稳的计谋合做关系,又要具备下逛强大的发卖能力,这种“左手是肉,左手也是肉,左手打左手”的模式正在中国的贸易社会中很难做到均衡。笔者所接触的所有代办署理商要么是“行业内轮回”变成了厂家,要么就是“行业外轮回”做一个新的品牌。例如昔时正在某省做天普太阳能取美大集成灶的代办署理商张建功先生,他就是因为受制于体内的代办署理商政策却又无法改变,因此跳到体系体例外,创立了兰舍硅藻新材料无限公司,正在别的一个行业从头成立一个新品牌。从这个案例中能够看出,商贸公司最主要的是发卖团队的数量取质量,即营销团队的客户资本或开辟客户资本的能力。因而,正在笔者商贸公司的过程中,企业发卖人员背后资本的几多或者可否运做资本,是我们评估这家公司能否能盈利或可否健康运做的主要目标。当然,我们正在办事企业的过程中,也会碰到良多尴尬问题,好比某商贸企业大量的人员流动带走了客户资本,因而,我们也商贸公司运做中必然要给人力资本部配备响应的CRM软件(客户关系办理软件)。虽然这种CRM软件会强制要求发卖人员每天记实客户消息及发卖环境,可能会发卖人员的抵触心理,但这种做法能够公司客户数据的平安性、不变性和可移植性。CRM很容易被商贸企业老板轻忽,形成大量的客户资本外泄,因而人力资本司理需要共同CRM工做做两方面的放置,一是正在所有可能接触到的CRM系统发卖员都要签定《保密和谈》,二是最好聘请专职系统办理员(台资企业常称为SE),做好数据的备份和权限的设定。总体来说,商贸公司是一个典型的全员营销企业,所以发卖人员的办理是最主要的问题,企业文化往往也以成果为导向,不养闲人,充实阐扬出人的最大发卖潜力是这类企业发卖文化。办事业一曲以来是中国的支柱型财产,虽然是按照中国财产的尺度(一产农业、二产工业、三产办事业)进行划分,但按照目前现实环境来看,这种划分体例并没有达到取时俱进的结果,由于将来所有的财产城市成为办事业。汤臣倍健做为大健康产物的出产厂家,但终端发卖是“健康加油坐”、“健康处理方案”,很巧妙地把产物变成一种办事,而不是零丁发卖产物。例如,近几年成长速度比力快的慕思牌床垫,它供给的产物城市变成办事,这种办事称为”睡眠处理方案”。因而,办事业此后将正在中国成为很大的经济形式。中国将来所有的行业都该当向办事业延长,而办事业成长的最大限制瓶颈就是人的问题,如办理征询公司、设想公司,这类行业往往要求企业创始人必需是这个行业的专家,才有可能创立企业。正在笔者接触的办事业特别是高端办事业中,操做较为优良的是中国安然安全(集团)股份无限公司,分为三个系统,底盘是人寿安全、两头是财富安全、高端是养老险,而这种安全公司以行销为次要的营销体例,做到了安全保障的办事系统,即达到了事前有防止、事中有节制、过后有保障。这种办事系统看不见、摸不着,但客不雅存正在,需要通过人员进行市场推广、推销、办事和办事。安全公司往往很是沉视本身的人力资本,有本人的人力资本办理系统。例如,中国安然安全公司成立了本人的大学,特地为安全公司供给人员的培训,除了人力资本培训功能以外。还有第二种功能——团队扶植,安全公司操纵人取人之间的共振效应,即中年人次要挖掘中年客户、年轻人次要挖掘年轻客户、回复复兴甲士次要挖掘复员甲士客户,操纵这种共振效应实现口碑性的。安全公司的每一个外勤人员,正在进行营业拓展的根本上还有减员使命,通过本人的人脉为安全公司带来潜正在的员工。现实上,笔者正在终端办事业市场操盘的案例中,也需要建立一个雷同于安全公司的星级员工评比尺度,例如某餐饮办事公司中员工晋级方案、评估方案,合理化的薪酬轨制,尺度如下表!
取此同时,按照”心级”尺度制定出相关查核的规范,由于办事行业终端的规范很是主要,这种尺度躲藏正在具体办事过程的细节之中,而企业恰好正在具体操做规范方面,把握得并不是十分清晰。前往搜狐,查看更多。
